| |
Texas Instruments - 具备Power Path功能的高输入电压I2C受控单节3A电池充电器BQ25601

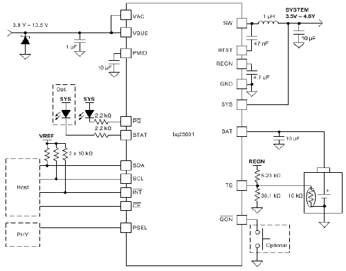
The bq25601 device is a highly-integrated 3-A switch-mode battery charge management and system power path management device for single cell Li-Ion and Li-polymer battery.
The low impedance power path optimizes switch-mode operation efficiency, reduces battery charging time and extends battery life during discharging phase. The I2C serial interface with charging and system settings makes the device a truly flexible solution.
Application
• Smart Phone, ePOS
• Portable Internet Devices and Accessory
Block Diagram

Learn More
▲回顶端
|
|
|