| |
|
|
March 2017 |
 |
Products - ON Semiconductor |
|
| |
|
|
| |
|
|
|
|
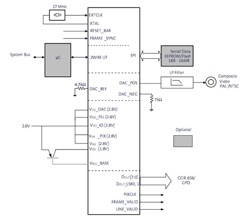
ASX340CS: VGA 1/4" CMOS Image Sensor System-on-Chip

Application
Security
Block Diagram

Downloads
Product Overview
Data Sheets: 1/4-Inch Color CMOS NTSC/PAL Digital Image SOC with Overlay Processor
Learn More
▲TOP
|
|
|